Naukowcy odkryli, że złożone życie zaczęło ewoluować wcześniej, niż sądzono
Kiedy na Ziemi pojawiło się złożone życie? Do tej pory naukowcy sądzili, że eukarionty powstały, gdy w atmosferze było już względnie dużo tlenu. Nowe badanie z użyciem analizy genów i tzw. zegara molekularnego odkryło, że złożone organizmy komórkowe z jądrem i mitochondriami zaczęły ewoluować ok. 2,9 mld lat temu w środowisku beztlenowym. To o miliard lat wcześniej, niż dotychczas zakładano.

Spis treści:
- Eukariogeneza, czyli kiedy powstało złożone życie na Ziemi?
- Naukowcy opracowali nowe drzewo życia osadzone w czasie
- Nowe odkrycie obala wcześniejsze hipotezy
Eukariogeneza, czyli kiedy powstało złożone życie na Ziemi?
Pochodzenie eukariontów, czyli organizmów zbudowanych z komórek zawierających jądro z chromosomami, jest słabo poznane. Trudno się dziwić, bowiem chodzi o wydarzenia sprzed kilku miliardów lat, gdy na Ziemi istniało co najwyżej bardzo prymitywne życia. Istnieją oczywiście hipotezy na ten temat. Dość powszechne wśród naukowców była spekulacja, że eukariogeneza mogła zaistnieć dopiero w warunkach dużej dostępności tlenu w atmosferze.
Ziemia powstała ok. 4,5 mld lat temu, a już po 500 mln lat pojawiło się na niej pierwsze życie. Były to bakterie i prokarionty, które później wyewoluowały w bardziej złożone organizmy eukariotyczne, dając początek glonom, grzybom, roślinom i zwierzętom. Kiedy i w jakich warunkach do tego doszło? Postanowili to zbadać naukowcy z University of Bristol, a swoim odkryciem podzielili się na łamach "Nature" na początku grudnia.
"Poprzednie pomysły na to, jak i kiedy wczesne prokarionty przekształciły się w złożone eukarionty, w dużej mierze były w wymiarze spekulacji. Szacunki rozpościerały się na miliard lat, jako że nie istnieją żadne formy pośrednie i brakuje jednoznacznych dowodów kopalnych" - wyjaśniają autorzy badania.
Naukowcy opracowali nowe drzewo życia osadzone w czasie
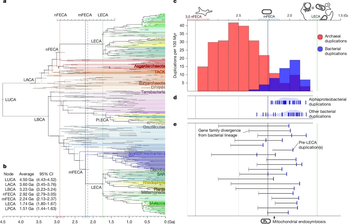
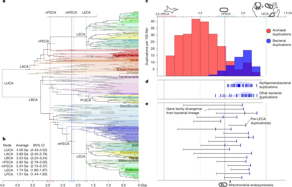
Aby dowiedzieć się więcej o tym formatywnym, lecz do tej pory słabo poznanym okresie w naszej ewolucji, brytyjscy naukowcy skorzystali z rozszerzonej metody zegara molekularnego - narzędzia służącego do obliczania, kiedy różne gatunki po raz ostatni dzieliły wspólnego przodka.
"To podejście było dwutorowe. Gromadząc dane sekwencyjne z setek gatunków i łącząc je ze znanymi dowodami kopalnymi, byliśmy w stanie utworzyć osadzone w czasie drzewo życia. Mogliśmy następnie zaaplikować te ramy, aby lepiej określić chronologię wydarzeń historycznych wewnątrz poszczególnych rodzin genów" - wyjaśnia współautor badania, prof. Tom Williams z University of Bath.

Zwykłe filogenetyczne drzewo życia pokazuje tylko, kto jest spokrewniony z kim. Dzięki użyciu metody zegarów molekularnych (czyli porównaniu sekwencji genów wielu gatunków i oszacowaniu tempa mutacji) i połączeniu ich z danymi ze skamieniałości, eksperci byli w stanie stworzyć drzewo, które nie tylko pokazuje relacje pokrewieństwa, ale również umiejscawia te wydarzenia w czasie.
Badacze przeanalizowali ponad 100 rodzin genów, skupiając się na cechach odróżniających prokarionty od eukariontów. Odkryli oni, że ewolucja w stronę bardziej złożonych organizmów zaczęła się blisko 2,9 miliarda lat temu, czyli prawie miliard lat wcześniej niż wskazywały poprzednie szacunki. Co więcej, wcale nie był do tego potrzebny tlen w takiej ilości, jak dotychczas sądzono.
Nowe odkrycie obala wcześniejsze hipotezy
Prawdopodobnie dopiero pojawienie się mitochondriów wymagało znacznego wzrostu tlenu w atmosferze. Sam proces ewolucji w kierunku większej złożoności nastąpił w praktycznie pozbawionej tlenu "zupie" oceanicznej.
Jak tłumaczy współautor badania, prof. paleobiologii z Uniwersytetu w Brystolu, Philip Donoghue: "Ten wniosek wiąże biologię ewolucyjną bezpośrednio z geochemiczną historią Ziemi. Archeonalni przodkowie eukariontów zaczęły ewoluować złożone cechy blisko miliard lat przed tym, gdy tlen stał się obfity, w oceanach, które były całkowicie beztlenowe".
To nowe odkrycie unieważnia niektóre z dotychczasowych modeli eukariogenezy. Jako że nowe dane nie pasują do żadnego z dotychczasowych wyjaśnień, naukowcy zaproponowali własny model i nazwali go CALM (od Complex Archaeon, Late Mitochondrion).
Zobacz również:
Źródła:
- Kay, C.J., Spang, A., Szöllősi, G.J. et al. Dated gene duplications elucidate the evolutionary assembly of eukaryotes. Nature (2025). https://doi.org/10.1038/s41586-025-09808-z
- University of Bristol, Earth's early oceans hid the secret rise of complex life. ScienceDaily (2025)
***
Bądź na bieżąco i zostań jednym z 87 tys. obserwujących nasz fanpage - polub Geekweek na Facebooku i komentuj tam nasze artykuły!










