Kaseta DNA zamiast dysku USB. Pojemny nośnik danych, który przetrwa tysiąclecia
Pamiętacie zapisywanie gier na taśmach magnetofonowych dla starych komputerów takich jak Atari czy Commodore 64? Okazuje się, że kaseta może pomieścić nawet 1,5 miliona razy więcej danych niż pamięć smartfona. Tyle że w środku zamiast taśmy magnetycznej trzeba umieścić DNA. To właśnie kwas deoksyrybonukleinowy uważany jest za nośnik danych przyszłości. Zdaniem ekspertów po zamrożeniu może przetrwać nawet 20 tysięcy lat. Dla naszych potomnych te dane mogą stanowić skarb.

Spis treści:
- Mało miejsca na telefonie? Kaseta DNA rozwiąże problem
- Nośnik danych, który przetrwa 20 tysięcy lat
- Pamięć DNA to niemal ideał. Gdzie wady?
Mało miejsca na telefonie? Kaseta DNA rozwiąże problem
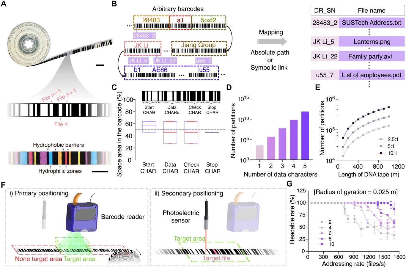
Brakuje ci miejsca na telefonie i komputerze? W przyszłości jako alternatywa dla dodatkowego dysku USB albo prendrive'a prawdopodobnie do łask powrócą kasety. Ale nie magnetofonowe, lecz z łańcuchami DNA. Chińscy naukowcy opracowali w tym roku zarówno sam nośnik, jak i jego napęd, a artykuł na ten temat ukazał się w prestiżowym "Science Advances". Projekt obejmuje poliestrowo-nylonową taśmę z nadrukowanymi wzorami kodów kreskowych. W białych obszarach naniesione jest syntetyczne DNA, a czarne fragmenty służą za ich oddzielenie.
Taka "taśma genetyczna" jest dużo bardziej pojemna od popularnych nośników cyfrowych. Dane można upakować na niej niezwykle gęsto. Przykładowo na taśmie długości 1 kilometra mieszczą się 362 tysiące terabajtów danych. To około 60 miliardów zdjęć. Dla porównania - dzisiejsze komputery wyposażane są w dyski zazwyczaj nie większe niż 1-2 terabajty, a smartfony - do 256 gigabajtów. Kaseta DNA może więc pomieścić nawet 1,5 miliona razy więcej danych niż twój smartfon.

Według inżynierów, którzy opracowali ten nośnik danych, może on stanowić odpowiedź na rosnące zapotrzebowanie na pamięć, które wiąże się z boomem AI. Jak bowiem dowodzą kolejne szacunki, ilość produkowanych przez ludzkość danych rośnie w tempie wykładniczym. Szacuje się, że nawet 90 proc. wszystkich wytworzonych danych w historii ludzkości powstało w kilku ostatnich latach. Oczywiście większość z nich to śmieci niewarte archiwizacji, wliczając w to dane wygenerowane przez sztuczną inteligencję czy urządzenia IoT. Wciąż jednak wiele cennych danych musi być gdzieś zapisywanych.
Nośnik danych, który przetrwa 20 tysięcy lat
Eksperci od archiwizacji danych od wielu dekad szukają najlepszych i najbardziej odpornych nośników. Przykładowo wielkie studia filmowe digitalizują swoje oryginalne taśmy na kilku różnych nośnikach, tak aby zabezpieczyć je przed wszelkimi możliwymi katastrofami. Zespoły inżynierów patentowały już m.in. zapis na specjalnych trójwymiarowych, szklanych czy kryształowych nośnikach odczytywanych laserowo (zob. Project Silica rozwijany przez Microsoft z naukowcami z University of Southampton, o którym pisaliśmy kilka lat temu).

Drugim trendem pośród ultrawytrzymałych i długowiecznych nośników jest DNA. Nie tylko można niezwykle gęsto upakować dane w łańcuchach kwasu deoksyrybonukleinowego. Można także je zapisać i zapomnieć, nie obawiając się, że konieczne będzie ich kopiowanie co kilka lat. Autorzy kasety DNA odkryli, że ich nośnik może bezpiecznie przechowywać dane przez co najmniej 345 lat w temperaturze pokojowej. A gdy schłodzi się go do temperatury 0 °C, to dane przetrwają nawet 20 tysięcy lat.
Pamięć DNA to niemal ideał. Gdzie wady?
System ten jest w pełni funkcjonalny. Napęd pozwala zapisywać, odczytywać i wykonywać inne typowe dla nośników cyfrowych operacje w ciągu kilkudziesięciu minut. Gdzie więc tkwi haczyk? Tam gdzie zwykle. DNA nadal jest niezwykle kosztownym (choć z biegiem czasu taniejącym) materiałem, więc wdrożenie takiego systemu na większą skalę jest póki co niemożliwe.
Pewną przeszkodą jest też tempo działania. Odczytanie jednego pliku z taśmy zajmuje 25 minut. W perspektywie tysięcy lat to nic, ale w codziennym użytkowaniu nawet sekunda to już długo. Wygląda jednak na to, że historia zatoczy koło. Tak jak dawniej wieki trwało załadowanie gry z kasety na Commodore 64, tak za tysiące lat nasi potomkowie będą znów męczyć się, przewijając kasety ołówkiem. A dzisiejsze zapiski będą jak archeologiczny skarb.
Źródło: Jiankai Li et al., A compact cassette tape for DNA-based data storage. Sci. Adv. 11, eady3406 (2025). DOI: 10.1126/sciadv.ady3406










