Naukowcy odkryli przyczynę utraty pamięci. Jest w jelitach i zaraża
Najnowsze badanie opublikowane w prestiżowym "Nature" odkryło nieznane wcześniej przyczyny osłabienia funkcji poznawczych, do którego często dochodzi wraz z wiekiem. Naukowcy zidentyfikowali konkretny gatunek bakterii jelitowych, którego liczebność wzrasta u starszych myszy i który bezpośrednio przyczynia się do pogorszenia, a nawet utraty pamięci - także u młodszych osobników, gdy mikroby te przejdą na nie. Proces udało się odwrócić dzięki antybiotykom. Bardzo możliwe, że podobnie działa to u ludzi i można temu zapobiec poprzez odpowiednią dietę.

Spis treści:
- Złe bakterie w jelitach są jedną z przyczyn utraty pamięci
- Demencją można się zarazić. Wszystkiemu winna bakteria
- Mogą powstać nowe terapie celowane w układ pokarmowy i neurony
Złe bakterie w jelitach są jedną z przyczyn utraty pamięci
Jelita od lat nazywane są potocznie "drugim mózgiem" ze względu na rolę, jaką pełnią w sterowaniu naszymi wewnętrznymi procesami. Chodzi konkretnie o bytujące w nich populacje tysięcy gatunków mikroorganizmów, nazywane mikrobiomem jelitowym. Nasze wybory żywieniowe, przyjmowane leki i substancje oraz styl życia wpływają na jej stan, zwiększając lub zmniejszając liczebność "dobrych" bądź "złych" bakterii.
Sytuacja, gdy mikrobiom jest niekorzystny dla naszej odporności czy zdrowia psychicznego, nazywamy dysbiozą. Niestety jest to sfera często zaniedbywana i traktowana po macoszemu, a większość interwencji medycznych czy wyborów lifestyle'owych skupia się raczej na innych obszarach organizmu. To błąd, a najnowsze doniesienia ze świata nauki tylko nas w tej opinii utwierdzają.
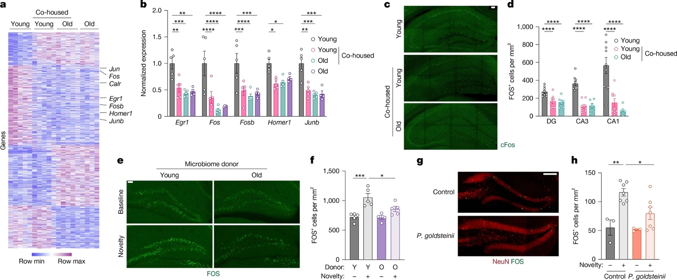
Zespół ekspertów z zakresu mikrobiologiii i biochemii z USA przeprowadził nowe badanie, które obnażyło nieznane wcześniej mechanizmy osłabienia funkcji poznawczych typowych dla zaawansowanego wieku. Wyniki zostały opublikowane 11 marca na łamach prestiżowego czasopisma "Nature", a omówiło je także "Science". Okazało się, że u badanych myszy skład mikrobioty jelitowej jest wyraźnie związany z ryzykiem pogorszenia funkcji kognitywnych, a nawet utraty pamięci.
Choć badania przeprowadzono na gryzoniach, autorzy sugerują, że oś jelita-mózg prawdopodobnie działa w zbliżony sposób również u ludzi. Może to wyjaśniać, dlaczego ludzka zdolność uczenia się naturalnie spada z upływem lat, a także daje nadzieję na opracowanie terapii celowanych w układ pokarmowy, zdolnych do odwrócenia procesów starzenia się mózgu. No dobrze, ale co z tym mikrobiomem?
Demencją można się zarazić. Wszystkiemu winna bakteria
Wraz z wiekiem osłabieniu ulega nie tylko nasza percepcja zmysłowa, ale także wewnętrzne zdolności przetwarzania informacji. Główny autor badania, immunolog Christoph Thaiss ze Stanford University, porównuje to zjawisko do osłabienia wzroku czy słuchu, tłumacząc, że "kiedy się starzejemy, potrzebujemy rzeczy takich jak okulary czy aparat słuchowy". Podobnie dzieje się w naszym wnętrzu. Neurodegeneracja, czyli obumieranie neuronów w mózgu i układzie nerwowym, jest faktem. Nie wszystkie jej przyczyny są jednak poznane.
Aby zbadać te procesy, amerykańscy naukowcy przeprowadzili eksperyment, w którym młode i stare myszy przez dłuższy czas żyły razem. Po miesiącu młodsze osobniki zaczęły wykazywać deficyty pamięci krótkotrwałej identyczne z tymi u starszych współlokatorów. Zmiany te zaskoczyły naukowców. "Ich deficyt [poznawczy] był tak wyraźny, że w zasadzie nie sposób ich było odróżnić od starszych myszy. To było niemalże niewiarygodne" - skomentował neurobiolog Timothy Cox z University of Pennsylvania. To tak, jakby starością i demencją można było się zarazić. Nowo odkryty mechanizm jest jednak zgoła inny.
Winowajczynią okazała się bakteria Parabacteroides goldsteinii, obecna w mikrobiocie jelitowej myszy oraz ludzi. Badacze ustalili, że mikroorganizm ten produkuje duże ilości średniołańcuchowych kwasów tłuszczowych, które aktywują receptory GPR84 na komórkach odpornościowych zwanych makrofagami. Aktywowane makrofagi uwalniają cząsteczki zapalne, które tłumią sygnały przesyłane wzdłuż nerwu błędnego - kluczowego połączenia między mózgiem a organami wewnętrznymi.

Maayan Levy, immunolog ze Stanford University, wyjaśnia, że konsekwencją obecności tych bakterii jest "blokada komunikacji między jelitami a mózgiem, co prowadzi do spadku funkcji poznawczych". Bez tej komunikacji dochodzi do zmniejszenia się aktywności w hipokampie, czyli obszarze mózgu odpowiedzialnym za uczenie się i zapamiętywanie.
Mogą powstać nowe terapie celowane w układ pokarmowy i neurony
Dobra wiadomość jest taka, że utratę pamięci udało się odwrócić. Dzięki wyeliminowaniu problematycznej bakterii za pomocą antybiotyków lub specjalnej terapii fagowej naukowcy przywrócili sprawność intelektualną starszych zwierząt do poziomu młodych osobników.

"To konkretny dowód na to, że mikrobiom jest naprawdę ważny dla starzenia się mózgu" - skomentował John Cryan, neurobiolog z University College Cork, sugerując przy tym, że można starać się powstrzymywać ten proces również przy pomocy odpowiednio dobranej diety. Chodzić może przede wszystkim o unikanie produktów prozapalnych i wysoko przetworzonych oraz o włączanie produktów bogatych w probiotyki, takie jak jogurty, kefiry i kiszonki (probiotykoterapia).
Znaczenie tego badania docenili też inni eksperci. Haijiang Cai z University of Arizona określił publikację jako "tour de force" oraz pochwalił ją za imponujące zdefiniowanie całej ścieżki od bakterii do funkcji poznawczych przy jednoczesnym zachowaniu ostrożność co do bezpośredniego przełożenia tych wyników na ludzi.
Co dalej? Zespół badaczy pod kierownictwem Christopha A. Thaissa z Arc Institutew Palo Alto bada obecnie występowanie rzeczonej bakterii P. goldsteinii u ludzi, by zrozumieć, dlaczego niektórzy zachowują jasność umysłu do setki - jak superseniorzy omawiani przez nas niedawno w GeekWeeku - podczas gdy inni tracą pamięć już po pięćdziesiątce. Jeśli teza o kluczowej roli nerwu błędnego się potwierdzi, przyszłe terapie mogą opierać się na precyzyjnej manipulacji aktywnością poszczególnych neuronów, zamiast stosowanych obecnie metod elektrycznej stymulacji całych wiązek nerwowych.
Zobacz również:
Źródła:
- Cox, T.O., Devason, A.S., de Araujo, A. et al. Intestinal interoceptive dysfunction drives age-associated cognitive decline. Nature (2026). DOI: 10.1038/s41586-026-10191-6
- Chen, E. Memory loss is fuelled by gut microbes in ageing mice. Nature (News, 2026). DOI: 10.1038/d41586-026-00768-6
- Offord, C. 'Tour de force' mouse study shows a gut microbe can promote memory loss. Science (2026). DOI: 10.1126/science.z6v2x7o









